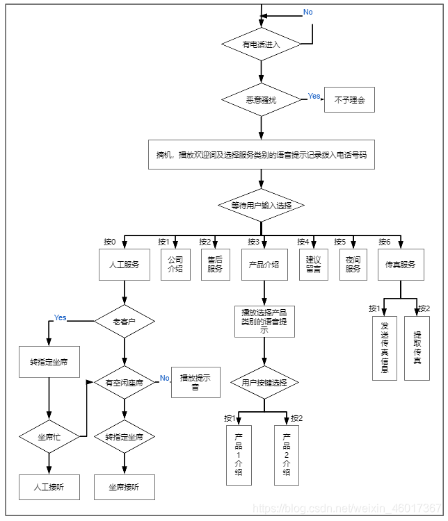
2025年呼叫中心流程图 编程基础 • 2025-08-08 13:51 • 阅读 99 呼叫中心流程图呼叫中心系统介绍 https www hollycrm com callcenter callcenter 日常工作指引的流程图 呼叫中心系统介绍:https://www.hollycrm.com/callcenter/ 编程小号 卧天传媒创始人:高帅先生 上一篇 2025-04-25 16:06 2025年39种值得关注的利基AI应用【2024】 下一篇 2025-07-02 17:40 相关推荐 卧天传媒创始人:高帅先生 1734638924 微信支付之公众号支付 1734638922 如何修改电脑用户名user后的名字 1734638918 2025年本科生毕业答辩全攻略:从开题到终期答辩的全面指南 1734638908 2025年【SoC基础】通信种类(串口与并口、同步与异步、有线与无线、半双工与全双工;UART、I2C、CAN、SPI、USB、RS232、RS485等通信协议的应用场景各有不同) 1734638906 2025年iLight混合点光源 激光与LED技术的结合 1734638900 使用Powershell实现自动化安装/卸载程序 1734638894 第五届工业互联网大数据:配件需求29th方案与代码 1734638880 高效精确的三维激光扫描技术与comsol的应用 1734638868 2025年39种值得关注的利基AI应用【2024】 1734638931 呼叫中心系统的CRM客户管理模块的功能 1734638933 2025年呼叫中心FAQ 1734638938 2025年Flink状态的缩放(rescale)与键组(Key Group)设计 1734638942 2025年GSCC呼叫中心系统 1734638946 2025年解决了 Firefox 页面字体过小的问题 1734638951 2025年探秘kvm-fuzz:硬件加速的二进制模糊测试神器 1734638953 强化学习极简入门:通俗理解MDP、DP MC TC和Q学习、策略梯度、PPO 1734638965 GeniE 实用教程(三)属性 1734638978 版权声明:本文内容由互联网用户自发贡献,该文观点仅代表作者本人。本站仅提供信息存储空间服务,不拥有所有权,不承担相关法律责任。如发现本站有涉嫌侵权/违法违规的内容, 请发送邮件至 举报,一经查实,本站将立刻删除。如需转载请保留出处:https://bianchenghao.cn/bian-cheng-ji-chu/91127.html
版权声明:本文内容由互联网用户自发贡献,该文观点仅代表作者本人。本站仅提供信息存储空间服务,不拥有所有权,不承担相关法律责任。如发现本站有涉嫌侵权/违法违规的内容, 请发送邮件至 举报,一经查实,本站将立刻删除。
如需转载请保留出处:https://bianchenghao.cn/bian-cheng-ji-chu/91127.html