摘要:本文介绍了安科瑞一款针对变频回路晃电停机问题的抗晃电装置。该装置可以通过采集控制回路电压、变频器状态等信息,实现变频回路的晃电再起动,从而保障企业连续生产,提高生产效率。
关键词:电压跌落、抗晃电、ARD-KHD
0概述
变频器(Variable-frequency Drive,VFD)是应用变频技术与微电子技术,通过改变电机工作电源频率的方式来控制交流电动机的电力控制设备。在工业场合中,大功率电动机的起动与运行很多时候需要变频器参与其中,以达到节能省电、延长电机寿命等目的。
1晃电的影响
当电网电压因雷击、大功率电机起动等情况发生跌落时,易引起变频器的启动中间继电器释放,变频器停机;同时变频器也会因低电压导致内部逆变件过流,继而输出故障信号。
在石化、煤矿等行业,许多电机都需要在无人值守的情况下持续运行,当电压跌落导致变频器停机而不能及时再起动恢复电机运行时,会造成生产停滞、原料浪费、效率低下甚至设备损坏等多种损失。
2解决方案
为了防止上述问题的发生,就需要一个装置能够实时监测控制回路电压、采集变频器运行和故障信号,当监测到变频器因电压跌落停机而后电压又在设定的时间内恢复时,装置输出一个再起动信号代替人工按下启动按钮,来使变频器重新启动实现持续生产。如果此时变频器有故障信号,则装置会在电压恢复之后输出复位信号来使故障复位,防止变频器再起动失败。
基于此类需求,我司推出了一款具备控制回路电压监测、变频器状态监视、事件记录等功能的抗晃电装置ARD-KHD-S03。本装置既能针对常规直起回路实现“晃电保护+晃电再起动”的抗晃电模式,又能针对变频回路实现“ERROR复位+变频再起”,功能灵活,满足不同回路的抗晃电需求。
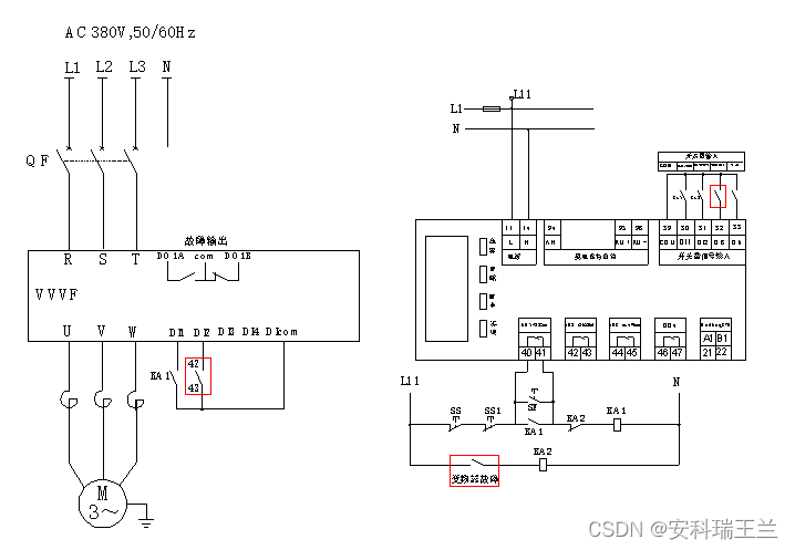
变频回路发生晃电时,装置会首先判断电压是否跌落至设置的晃电电压以下,来判断当前是否处于晃电状态,同时通过DI采集变频启动中间继电器信号、变频器ERROR信号和运行信号。当电压在设定的时间之内恢复至再起动电压之上,则会在设定的再起动延时之后给变频器输出再起动信号,使其重新起动。如果在电压恢复的同时有变频器ERROR信号存在,则装置变频复位DO输出,复位变频器故障,并在再起动延时之后输出再起动信号。
典型接线如下图所示:

3产品介绍
3.1 型号说明

表1
| 回路类型 |
A |
AC220V接触器 |
| B |
AC380V接触器 |
表2
| 接触器电流规格 |
C1 |
接触器额定电流<125A |
| C2 |
125A≤接触器额定电流≤630A |
表3
| 功能模块 |
代号 |
| 一路ModbusRTU通讯 |
C |
| 事件记录 |
SR |
| 黑白点阵液晶显示,模块尺寸为98×60,开孔92×55(单位mm) |
60L3 |
注:1、本产品不能用于直流接触器或带节能功能的接触器;
2、适用回路类型选择“S03F”型时,不用选择接触器电流规格。
3.2技术参数
| 技术参数 |
技术指标 |
||
| 装置辅助电源 |
S03A:AC85-265V,S03B:AC270-450V |
||
| 接触器额定工作电压 |
AC220V / 380V |
||
| 继电器输出触点容量 |
阻性负载 |
AC250V、10A |
|
| 开关量输入 |
4路无源干结点,内置DC24V电源 |
||
| 通讯 |
支持1路MODBUS RTU通讯 |
||
| 环境 |
工作温度 |
-10ºC~55ºC |
|
| 贮存温度 |
-25ºC~70ºC |
||
| 相对湿度 |
≤95﹪不结露,无腐蚀性气体 |
||
| 海拔 |
≤2000m |
||
| 污染等级 |
3级 |
||
| 防护等级 |
主体IP30,分体显示模块IP65(安装在柜体面板时) |
||
| 安装类别 |
III级 |
||
3.3 外形及尺寸


4结束语
晃电作为一种常见的电能质量问题对企业生产的影响日益严重,这个问题在变频回路尤为突出,因为变频器本身无法像部分电动机保护器一样实现失压再起,所以尤其需要抗晃电装置来抵御晃电造成的停机。本文介绍的ARD-KHD-S03抗晃电装置对变频回路的晃电实现综合监控,可有效防治晃电对变频回路的不利影响。
今天的文章 安科瑞ARD-KHD-S03抗晃电装置在变频回路的应用分享到此就结束了,感谢您的阅读。
版权声明:本文内容由互联网用户自发贡献,该文观点仅代表作者本人。本站仅提供信息存储空间服务,不拥有所有权,不承担相关法律责任。如发现本站有涉嫌侵权/违法违规的内容, 请发送邮件至 举报,一经查实,本站将立刻删除。
如需转载请保留出处:https://bianchenghao.cn/bian-cheng-ji-chu/92106.html