以AT89C51单片机为核心的时钟电路的程序设计
设计中采用定时器T0中断完成,其余状态循环调用显示子程序。系统主流程图如图所示

时钟采用11.0256MHZ的脉冲控制, 闹铃采用整点报时功能。

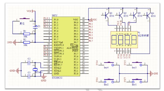
码管显示的数据存放在内存单元70H-75H中,其中70H~71H存放秒数据,72H~73H存放分数据,74H~75H存放时数据,每一地址单元内均为十进制BCD码。由于采用软件动态扫描实现数据显示功能,显示用十进制BCD码数据的对应段码存放在ROM表中。显示时,先取出70H~75H某一地址中的数据,然后查的对应的显示段码从P1口输出。P3口将对应的数码管选中,就是显示该地址单元的数据值,每个LED数码管亮1MS时间再逐位循环。

P0口输出段码数据,P1.0-P1.2口作扫描输出,P0.1—P0.4口接按钮开关S1,S2,S3,S4,S5,rest 接S6复位按键。P0.0控制秒的调整,每按一次加1秒;P0.1控制分的调整,每按一次加1分;P0.2控制时的调整,每按一次加1个小时。



通过S1、S2、S3和S4四个按键,对时间进行修改和闹钟的设置,S0控制闹钟的启动和停止。按下S4键显示闹钟,松开后显示时间;按下S1键进入时间修改模式,再按S1键时间的时加1,按S3分加1,调整结束后按下S4恢复正常显示;按下S2键进入闹钟修改模式,再按S3键闹钟的时加1,按S3分加1,调整结束后按下S4恢复正常显示。在按键按下和放开时会出现抖动现象。通过延时程序,可以进行去抖动设计。

Proteus仿真电路

通过4位数码管来显示时间,系统晶振11.0592MHZ,仿真图中用二极管代替时钟冒号闪烁,非门代替三极管,让仿真速度与真实速度达到一致,本设计用了6个按钮来对时间及闹钟时间的调节、关闭,p3.2接时间分加1按钮,p3.3接时间时加1按钮,p3.4接闹钟时间与当前时间切换按钮,按住不放显示闹钟的时间,闹钟初始化为00:00,放开按钮则显示当前时间,p3.5接闹钟加1按钮,p3.6接闹钟时加1按钮,p3.7接关闭闹钟按钮。

程序源代码:
org 0000h
ajmp main ;调至主程序
org 000bh ;T0中断入口地址
ljmp inTI0
org 001bh ;T1中断入口地址
ljmp inTI1
org 0030h
main:mov tmod,#11h ;设T0、T1为模式1
mov ie,#8ah ;开T0、T1中断允许
mov th0,#4ch ;赋T0 50ms初值
mov tl0,#00h
mov th1,#4ch ;赋T1 50ms初值
mov tl1,#00h
mov sp,#60h ;设置堆栈指针
mov r0,#20 ; T0 50ms计数20次
mov 31h,#00 ;时间秒初始化
mov 32h,#00 ;时间分初始化
mov 33h,#00 ;时间时初始化
mov 38h,#00 ;闹钟分初始化
mov 39h,#00 ;闹钟时初始化
setb tr0 ;启动T0
setb tr1 ;启动T1
loop:lcall display ;调用时间显示子程序
lcall key ;调用时间调节按键子程序
lcall keynz ;调用闹钟按键子程序
ajmp loop
inTI0:push psw ;保护现场
push acc
clr ea ;关中断
mov th0,#4ch ;重赋50ms初值
mov tl0,#00h
djnz r0,out ;对50ms计数判断
mov r0,#20 ;重赋50ms计数值
inc 31h ;秒加1
cpl p2.2 ;P2.2取反输出
mov a,31h
cjne a,#60,out ;判秒是否加到60,没有加到中断返回
mov 31h,#00 ;秒加到60,对秒清零
inc 32h ;分加1
mov a,32h
cjne a,#60,out ;判分是否加到60,没有加到就中断返回
mov 32h,#00 ;分加到60,对分清零
inc 33h ;时加1
mov a,33h
cjne a,#24,out ;判时是否加到24,没有就中断返回
mov 33h,#00 ;时加到24,对时清零
out: setb ea ;开中断
pop acc ;恢复现场
pop psw
reTI ;中断返回
inti1:push psw ;保护现场
push acc
clr ea ;关中断
mov th1,#4ch ;赋50ms初值
mov tl1,#00h
inc 3ah
mov a,3ah
cjne a,#20,out1 ;判断50ms计数是否到20,没到就中断返回
mov 3ah,#00 ;50ms计数到20,将计数单元清零
mov a,32h
cjne a,38h,out1 ;闹钟分与时间分判断
mov a,33h
cjne a,39h,out1 ;闹钟时与时间时判断
clr p1.0 ;相等就清p1.0输出
out1: setb ea ;开中断
pop acc ;恢复现场
pop psw
reti ;中断返回

附:源程序
/***************************************************************************
标题: 定时器中断 24小时时钟程序
效果: 数码管显示24小时制时钟(具有调时功能)
说明: 使用12M晶振 ,key1=P3^7; key2=P3^6; key3=P3^5; key4=P3^4; 数码管位选P1.0~P1.3 ,段选P0,共阳数码管
******************************************************************************/
#include《reg52.h》
#define uchar unsigned char; #define uint unsigned int;
uchar position; uchar tt; uchar second; uchar minute; uchar hour;
uchar code table[]=
{0xc0,0xf9,0xa4,0xb0,0x99,0x92,0x82,0xf8,0x80,0x90};//0--9
sbit smg_q = P1^0; //数码管千位引脚 sbit smg_b = P1^1; sbit smg_s = P1^2; sbit smg_g = P1^3;
sbit key1=P3^7; //按键定义 sbit key2=P3^6; sbit key3=P3^5; sbit key4=P3^4;
void keyscan(); //函数声明
void display(unsigned char hour,unsigned char minute); void delay(unsigned int timer); void init();
/***********************************************************
主函数
***********************************************************/
void main() {
init(); while(1) {
if(tt==20) { tt=0; second++;
if(second==60) {
second=0; minute++;
if(minute==60) {
minute=0; hour++;
if(hour==24) hour=0; } } }
keyscan();
display(hour,minute); delay(1); } }
/***********************************************************
调时
***********************************************************/ void keyscan() {
if(key1==0) //小时加1 {
TR0=0; hour++;
if(hour==24) hour=0; delay(200) ; TR0=1; }
if(key2==0) // 小时减 {
TR0=0; hour--;
if(hour《0) hour=23; delay(200) ; TR0=1; }
if(key3==0) // 分钟加 {
TR0=0; minute++;
if(minute==60) minute=0; delay(200) ; TR0=1; }
if(key4==0) // 分钟减 {
TR0=0;
minute--;
if(minute《0)
minute=59; delay(200) ; TR0=1; } }
/***********************************************************
初始化
***********************************************************/ void init() {
tt=0;
position=0; second=0; minute=0; hour=0; smg_q=1; smg_b=1; smg_s=1; smg_g=1; key1=1; key2=1;
TMOD=0X01;
TH0=(65536-50000)/256; TL0=(65536-50000)%256; EA=1; ET0=1; TR0=1; }
/***********************************************************
定时器TO中断
***********************************************************/ void t0() interrupt 1 {
TH0=(65536-50000)/256; TL0=(65536-50000)%256; tt++; }
/***********************************************************
显示
***********************************************************/
void display(unsigned char hour,unsigned char minute) {
P0=0XFF; switch(position) {
case 0: smg_g=1; smg_q=0;
P0=table[hour/10]; break;
case 1:
smg_q=1; smg_b=0;
P0=table[hour%10];
if(tt》=10)
P0&=0x7f; //小数点以半秒的时间闪烁 break;
case 2:
smg_b=1; smg_s=0; P0=table[minute/10]; break;
case 3: smg_s=1; smg_g=0;
P0=table[minute%10]; break; }
position++; if(position》3) position=0; }
/***********************************************************
延时
***********************************************************
/ void delay(unsigned int time) {
unsigned int x,y; for(x=time;x》0;x--) for(y=110;y》0;y--);
步步高AB217主功放板电路图。

步步高AB217主功放板电路
(本文来源网络整理,目的是传播有用的信息和知识,如有侵权,可联系管理员删除)
版权声明:本文内容由互联网用户自发贡献,该文观点仅代表作者本人。本站仅提供信息存储空间服务,不拥有所有权,不承担相关法律责任。如发现本站有涉嫌侵权/违法违规的内容, 请发送邮件至 举报,一经查实,本站将立刻删除。
如需转载请保留出处:https://bianchenghao.cn/bian-cheng-ri-ji/43801.html