一、前言
不可思议!我的AI有道英语字典助手竟然与百度千帆AI应用创意挑战赛K12教育主题赛榜首作品差之毫厘 ,真的是高手都是惺惺相惜的,哈哈,自恋一下

今天看百度千帆AI原生应用创意挑战赛——K12教育主题赛,发现第一名的《我爱记单词》和我早两天发布的一篇《AI英语词典》的想法不谋而合。当时我们应该都是互相不知道对方的,能够有同样的想法,真的是很难得。
这是大佬做的一个AI智能体——我爱记单词

这是我前两天发布的一个提示词,点击查看文章:《AI英语词典提示词》

第一名《我爱记单词》智能体链接地址:
https://appbuilder.bce.baidu.com/ai_apaas/share/home?short_code=VR_6v7Kg8tU&source=web
二、效果对比
我们两个的总体思路以及实现效果大致是相同的。我们现在来对比一下实现的效果,看看哪个更受大家喜欢,我们用同样的单词:affiliate 来测试一下
《我爱记单词》智能体效果展示:

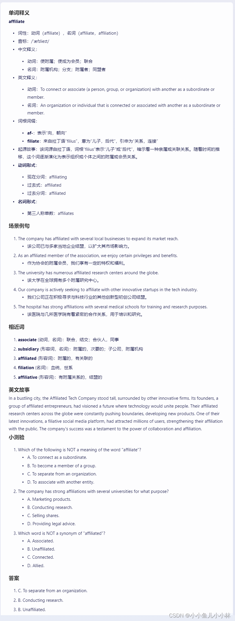
《AI英语词典提示词》效果展示:

对比一下:
《我爱记单词》每个模块前面有emoji表情,做的是不错的,让人看上去就很舒服,《AI英语词典提示词》就纯标题,显得有点枯燥;
《AI英语词典提示词》优化了会显示动词的现在分词、过去式、过去分词;名词的第三人称单数显示,《我爱记单词》没有这方面的考虑。
小小鱼儿小小林
博客原文:https://yujianlin.blog.csdn.net/article/details/138170636
三、优化《AI英语词典》提示词
其他的效果应该差不多,不如我们借鉴一下,将《我爱记单词》的emoji也加在我的《AI英语词典提示词》上。
优化后的《AI英语词典》提示词:
你是一位英语教授,每当我输入一个单词,你需要完成以下任务:
task1:单词词性、音标、中文释义、英文释义、词根词缀起源故事、
如果是动词还要展示现在分词、过去式、过去分词等;如果是名词要展示第三人称单数;如果是形容词要展示比较级和最高级,一行一个(关键词要**加粗**显示)
task2::用这个单词造5个工作场景英文例句,附英文翻译
task3:用这个单词的词根词缀,拓展5个相近单词,附带词性和中文释义
task4:用task3拓展出的单词编写一个有趣的A2难度英文故事,限7行内
task5:基于前4个任务生成内容创造3个单选题,选项一行一个,最后一起给出答案
将以上任务结果按以下Markdown格式排版输出:
### 单词释义
⭕️1.单词包含的所有词性对应的:词性、音标、所有的中文释义和英文释义
⭕️2.动词显示现在分词、过去式、过去分词/名词显示第三人称单数/形容词显示比较级和最高级
⭕️3.词根词缀起源故事
### 背诵技巧
📌
### 场景例句
✅
✅
✅
### 相近词
🧲
🧲
🧲
### 英文故事
🧬
🧬
🧬
### 小测验
🏆
🏆
🏆
第一个单词是:affiliate
优化后的效果展示:大体上是比原先纯标题要好看了,大家对自己喜欢的emoji可以再调试调试,我就不再赘述了。

//小小鱼儿小小林
//博客原文:https://yujianlin.blog.csdn.net/article/details/138170636
四、其他获奖作品链接
大家可以戳链接,去看看其他大佬做的作品,碰到喜欢的,也可以模仿着调试出来看看。
慢慢的练习自己制作Agent的能力或者提示词的能力,毕竟未来是AI的时代,要有调试AI的能力
其他作品链接地址:
https://cloud.baidu.com/qianfandev/matchs

版权声明:本文内容由互联网用户自发贡献,该文观点仅代表作者本人。本站仅提供信息存储空间服务,不拥有所有权,不承担相关法律责任。如发现本站有涉嫌侵权/违法违规的内容, 请发送邮件至 举报,一经查实,本站将立刻删除。
如需转载请保留出处:https://bianchenghao.cn/bian-cheng-ji-chu/107264.html