在当前的电子科技领域,随着移动设备的普及和电池技术的不断发展,高效、稳定的电池充电管理芯片显得尤为重要。泛海微FS5281E内置功率MOS双节串锂电池升压充电管理芯片,以其独特的5V转8.4V功能硬件设计+软件开发,成为了市场上的瞩目焦点。本文旨在深入探讨FS5281E芯片的技术特点、应用场景、优势分析以及未来展望。
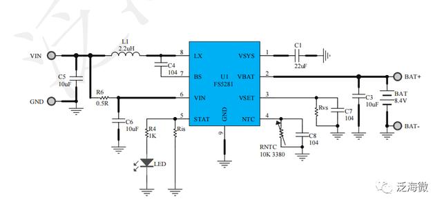
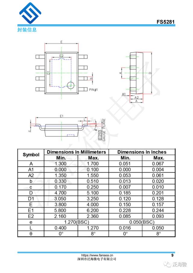
FS5281是一款支持同步双节串联锂离子电池的升压充电管理芯片,内部集成功率MOS管。5V2A输入充电可达1A电流。FS5281输入输出端耐高压适用于各类TYPE-C接口及电芯大电流放电应用,FS5281具有完善的充电保护功能。针对不同的应用场合,芯片可以通过方便地调节外部电阻的阻值来改变充电电流的大小。针对不同种类的适配器,FS5281芯片内置自适应电流调节环路,智能调节充电电流大小,从而防止充电电流过大而拉挂适配器的现象。该芯片将功率管内置从而实现较少的外围器件并节约系统成本。芯片采用ESOP8封装。
FS5281电路原理图









FS5281E是一款专为双节串锂电池设计的升压充电管理芯片,具备高集成度、高效率、高稳定性等显著特点。该芯片内置功率MOS,采用先进的升压转换技术,能够将输入的5V电压稳定地转换为8.4V,为双节串锂电池提供精准的充电电压。同时,FS5281E还具备多重保护功能,如过充保护、过放保护、过流保护等,确保电池在使用过程中的安全可靠性。
二、应用场景
FS5281E芯片广泛应用于各种需要双节串锂电池供电的移动设备中,如手持式仪器、可穿戴设备、智能家居等。在这些应用场景中,FS5281E能够充分发挥其高效、稳定的性能特点,为设备提供持久、可靠的电力支持。同时,FS5281E的升压充电功能还能够满足不同设备对充电电压的个性化需求,进一步提高了设备的实用性和便捷性。
三、优势分析
相较于传统的充电管理方案,FS5281E芯片具有显著的优势。首先,FS5281E采用高集成度设计,将功率MOS和充电管理功能集成于一颗芯片中,大大简化了电路设计,降低了成本。其次,FS5281E具备高效率的升压转换功能,能够将输入的5V电压稳定地转换为8.4V,提高了充电效率,缩短了充电时间。此外,FS5281E还具备多重保护功能,确保电池在使用过程中的安全可靠性。最后,FS5281E还支持个性化定制,可以根据不同设备的需求进行灵活配置,满足不同应用场景的需求。
四、未来展望
随着移动设备市场的不断发展和电池技术的不断进步,高效、稳定的电池充电管理芯片将具有更广阔的应用前景。未来,FS5281E芯片有望在以下几个方面得到进一步的优化和发展:
1. 提高充电效率:随着快充技术的不断发展,FS5281E芯片有望进一步提高充电效率,缩短充电时间,满足用户对快速充电的需求。
2. 加强安全性保护:在现有多重保护功能的基础上,FS5281E芯片可以进一步加强安全性保护,如增加温度保护功能、短路保护功能等,确保电池在使用过程中的绝对安全。
3. 支持更多电池类型:随着电池技术的不断发展,新型电池不断涌现。FS5281E芯片可以进一步支持更多类型的电池,如三锂电池、磷酸铁锂电池等,满足不同设备对电池的需求。
4. 降低功耗:在低功耗设备的应用场景中,FS5281E芯片可以进一步优化功耗设计,降低待机功耗和工作功耗,提高设备的续航能力。
总之,泛海微FS5281E内置功率MOS双节串锂电池升压充电管理芯片以其独特的技术特点和广泛的应用场景,成为了市场上的热门产品。随着技术的不断进步和市场的不断拓展,FS5281E芯片有望在未来发挥更大的作用,为移动设备的电力管理提供更为高效、稳定的解决方案。
今天的文章 泛海微FS5281E内置功率MOS双节串锂电池升压充电管理芯片5V转8.4V分享到此就结束了,感谢您的阅读。
版权声明:本文内容由互联网用户自发贡献,该文观点仅代表作者本人。本站仅提供信息存储空间服务,不拥有所有权,不承担相关法律责任。如发现本站有涉嫌侵权/违法违规的内容, 请发送邮件至 举报,一经查实,本站将立刻删除。
如需转载请保留出处:https://bianchenghao.cn/bian-cheng-ji-chu/85200.html